Компания ESET – лидер в области информационной безопасности – сообщает об обновлении бизнес-решений ESET для усиления защиты корпоративных пользователей. Среди новинок – функция восстановления после атак программ-вымогателей в модуле защиты рабочих станций, которая позволит предотвращать сбои в работе бизнеса, вызванные шифрованием. Кроме того, усовершенствована защита облачных приложений от современных методов атак, дополнительные инструменты для офицеров кибербезопасности и помощник на основе искусственного интеллекта.
Атаки программ-вымогателей становятся все более сложными, поскольку злоумышленники постоянно ищут новые способы обхода систем безопасности. Ключевым элементом этих атак является шифрование, которое, блокируя доступ к корпоративным системам, приводит к прекращению работы бизнеса и в конце концов заставляет компании платить за расшифровку данных. При этом под прицелом оказываются даже резервные копии, которые злоумышленники пытаются удалить или повредить без возможности восстановления.
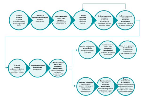
Компания ESET предоставляет бизнесу дополнительные возможности усилить защиту от программ- вымогателей с помощью собственного резервного копирования на случай вредоносного шифрования. Созданная на основе многоуровневой технологии ESET LiveSense, новая функция восстановления после атак программ-вымогателей работает совместно с уже существующей защитой от программ-вымогателей, которая оценивает все запущенные программы на основе их поведения и репутации, а также блокирует подозрительные процессы. Теперь этот функционал будет дополнительно запускать создание резервных копий в случае возникновения подозрительной активности.
В случае обнаружения угрозы защита от программ-вымогателей остановит вредоносный процесс и восстановит файлы из только что созданной резервной копии. Если процесс окажется безопасным, резервное копирование прекратится.
В отличие от других решений, восстановление, реализованное в продуктах ESET, имеет собственный защищенный раздел хранения на диске, где файлы не могут быть изменены, повреждены или удалены злоумышленниками.

Процесс восстановления после атак программ-вымогателей
«ESET имеет значительный опыт в противодействии программам-вымогателям как через функционал защиты рабочих станций и сервисов, например, ESET MDR, так и участия в инициативе «No More Ransom». С помощью функции восстановления после атак программ- вымогателей мы хотим подчеркнуть, что для защиты от сложных угроз не требуется много усилий. Для этого достаточно простого решения в несколько кликов, а обо всем остальном позаботится ESET», — комментирует Михал Янкеч, вице-президент ESET в сегменте корпораций и SMB/MSP.
Восстановление после атак программ-вымогателей, которое доступно для систем Windows, входит в состав ESET PROTECT Advanced и других более мощных комплексных решений.
Совершенствование защиты облачных приложений
Также пользователям ESET Cloud Office Security станут доступны новые возможности – Защита от гомоглифов и Антиспуфинг. Функционал предотвращает попытки злоумышленников выдавать себя за надежные источники, а также обнаруживает маскировку вредоносных доменов или URL-адресов с помощью замены букв из других алфавитов.
Кроме этого, продукт теперь также имеет функцию возврата электронных писем, что позволяет быстро возвращать и помещать в карантин любые доставленные подозрительные электронные письма. В то время как усовершенствованные информационные панели с новыми элементами позволяют настроить вкладки и компоненты в соответствии с потребностями пользователей.
Улучшенный помощник на основе искусственного интеллекта
Среди других обновлений – улучшение производительности ESET AI Advisor, помощника на основе генеративного искусственного интеллекта, предлагающего персонализированную информацию и оперативную помощь в управлении инцидентами. Инструмент подойдет для компаний с ограниченными ИТ-ресурсами, которые хотят использовать преимущества современного XDR-решения и загрузок данных об угрозах.
Теперь с большим набором данных для обработки ESET AI Advisor обеспечивает расширенные возможности для аналитиков безопасности, предоставляя рекомендации на уровне операционного центра безопасности (SOC). Кроме того, ESET AI Advisor теперь можно приобрести отдельно в дополнение к комплексным решениям ESET PROTECT Enterprise, ESET PROTECT Elite и ESET PROTECT MDR. Также помощник входит в состав ESET PROTECT MDR Ultimate и ESET Threat Intelligence (уровни APT-отчетов Advanced и Ultimate).
Новые загрузки данных и APT-отчеты
Теперь в набор инструментов ESET Threat Intelligence добавлены новые загрузки данных и уровни APT-отчетов для потребностей компаний любого размера. В частности, ESET расширила количество загрузок данных с 8 до 15, предоставляя детальные и тщательно отобранные данные об угрозах, таких как программы-вымогатели, вредоносные вложения электронной почты, криптомошенничество, фишинговые URL-адреса, смишинг, SMS-мошенничество и другие. Благодаря телеметрии ESET в режиме реального времени аналитики могут действовать немедленно и быстро обнаруживать новые бизнес-риски, а также неизвестные угрозы.
Для получения пробной версии решения, развертывания пилота, приобретения решения или дополнительной консультации обращайтесь к специалистам по электронному адресу sales@eset.ua или по телефону +380 44 545 77 26.